9.1体育资讯9.1体育资讯
  • 首页
  • 体育资讯

9.1体育资讯

首页2025年10月6日 第21页
一路横扫!47岁兰帕德率队9轮5胜4平狂轰27球 考文垂不败登顶英冠 体育资讯

一路横扫!47岁兰帕德率队9轮5胜4平狂轰27球 考文垂不败登顶英冠

10月06日讯英冠第9轮比赛,考文垂5-0横扫谢菲尔德星期三,前9轮5胜4平保持不败,登顶积分榜。47岁的兰帕德率领考文垂近3轮英冠三连胜,比分分别是3-0伯明翰、4-0米尔沃尔、5-0谢菲尔德星期三,一路横扫砍...

2025-10-06 64 阅读
青橙
7场9球!卡拉格谈哈兰德:我们正见证英格兰联赛史上最伟大的射手 体育资讯

7场9球!卡拉格谈哈兰德:我们正见证英格兰联赛史上最伟大的射手

10月6日讯曼城1-0战胜布伦特福德后,哈兰德破门,英超7场9球领跑射手榜。卡拉格认为,曼城前锋哈兰德是“英格兰联赛史上最伟大的射手”。卡拉格:“我认为我们正在见证英格兰联赛史上最伟大的射手。老实说,我不记得吉米...

2025-10-06 52 阅读
青橙
中国U17女足主帅王洪亮:世界杯目标小组出线 将带给球迷全新感受 体育资讯

中国U17女足主帅王洪亮:世界杯目标小组出线 将带给球迷全新感受

中国U-17国家女子足球队已经开启了摩洛哥U17女足世界杯的最后备战,主教练王洪亮近日接受了采访。在采访中,王洪亮认为U-17女足的目标就是小组出线,球队必将给球迷带来全新的感受。Q:能否介绍一下这批队员的组成情况...

2025-10-06 95 阅读
青橙
中超“跑男”!中超第23轮跑动榜:周定洋超1.2万米再度登顶 体育资讯

中超“跑男”!中超第23轮跑动榜:周定洋超1.2万米再度登顶

10月5日讯随着昨晚大连英博不敌青岛西海岸,中超第23轮赛事全部结束,中超官方今日发布第23轮跑动榜,蓉城中场周定洋再度登顶。附中超第23轮跑动距离榜:1、周定洋(成都蓉城)12018米2、佩尼亚(大连英博)11...

2025-10-06 115 阅读
青橙
记者:国安将于10月7日集中,带队的恐怕不是塞蒂恩了 体育资讯

记者:国安将于10月7日集中,带队的恐怕不是塞蒂恩了

10月5日讯据记者赵宇报道,国安将于10月7日集中,带队的恐怕不是塞蒂恩了。赵宇在个人社媒写道:成绩不好,不赢球,尤其和强队比赛时不赢球,下课是正常的。的确,国安队这些年换了很多教练,这是需要总结的。但不能因为这...

2025-10-06 55 阅读
青橙
国安官方:主帅塞蒂恩因个人原因提出辞职申请,董事会接受辞呈 体育资讯

国安官方:主帅塞蒂恩因个人原因提出辞职申请,董事会接受辞呈

10月05日讯北京国安官方消息,塞蒂恩不再担任球队主帅。关于基克·塞蒂恩先生离任的公告基克·塞蒂恩先生由于个人及家庭原因,经慎重考虑,提出辞职申请。俱乐部董事会接受辞呈,即日起,基克·塞蒂恩先生不再担任北京国安一...

2025-10-06 91 阅读
青橙
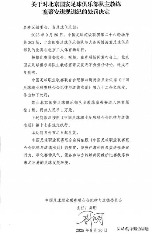
没机会了😅塞蒂恩上轮联赛后曾因言论被中足联禁赛1场+罚1万元 体育资讯

没机会了😅塞蒂恩上轮联赛后曾因言论被中足联禁赛1场+罚1万元

10月05日讯国安官方宣布塞蒂恩下课,西班牙老帅此前带领国安在联赛后半程和亚冠二级赛场遭遇双线溃败。而9月30日,因塞蒂恩在国安4-2大连英博赛后“不负责任”的言论,中足联曾发布公告,对其处以禁赛一场+罚款1万元...

2025-10-06 55 阅读
青橙
克雷桑:有点可惜没有抓住机会赢下比赛,要用间歇期把状态调整好 体育资讯

克雷桑:有点可惜没有抓住机会赢下比赛,要用间歇期把状态调整好

10月5日讯中超第26轮补赛,山东泰山主场1-1战平云南玉昆。赛后,克雷桑被评选为本场最佳球员,他赛后接受采访时谈到没有取得胜利有点可惜,需要利用间歇期把细节做到更好。克雷桑说道:“有点可惜,应该能够赢下的比赛,...

2025-10-06 56 阅读
青橙
赣超半决赛首回合:宜春队1-0战胜抚州队,赣州队1-1战平九江队 体育资讯

赣超半决赛首回合:宜春队1-0战胜抚州队,赣州队1-1战平九江队

10月05日讯赣超半决赛,宜春队首回合1-0战胜抚州队,赣州队首回合1-1战平九江队。次回合九江队10月11日周六坐镇主场对阵赣州队,抚州队10月12日周日坐镇主场对阵宜春队,届时将会决出决赛对手!...

2025-10-06 84 阅读
青橙
塞蒂恩辞职!媒体人:换个人一定拿冠军吗?期待后来者自求多福 体育资讯

塞蒂恩辞职!媒体人:换个人一定拿冠军吗?期待后来者自求多福

10月05日讯国安官方消息,主帅塞蒂恩将不再担任球队主教练。媒体人马克欣在微博表示:“塞蒂恩辞职了,不是下课,大家都满意了吗,换个人一定拿冠军吗?“此前听说本来想和塞蒂恩续约,但是一直没有回复,大概率下赛季换人了...

2025-10-06 78 阅读
青橙
点击查看更多

热门文章

    费利佩谈当选中超月最佳:非常荣幸,这个奖项是整个团队的荣耀

    2253 阅读 ,09-25

    同时竞聘国足主帅!外媒:一波兰球队有意聘请卡纳瓦罗,已有接触

    1429 阅读 ,09-27

    伯恩利主帅:对阵曼城是严峻挑战,凯尔沃克对我们非常重要

    1399 阅读 ,09-27

    今年联赛和欧冠只能选一个斯洛特:太难选了,这次我选欧冠冠军

    1358 阅读 ,09-27

热评文章

  • 女足金球奖21-25:埃丝特-冈萨雷斯第22、艾米丽-福克斯第25

    1女足金球奖21-25:埃丝特-冈萨雷斯第22、艾米丽-福克斯第25

    评论:0
  • 认可吗?外媒评巴西队史最佳11人阵:贝利大罗小罗领衔 无内马尔

    2认可吗?外媒评巴西队史最佳11人阵:贝利大罗小罗领衔 无内马尔

    评论:0
  • 前教练:佩德罗极度好胜,在U17时曾说为了比赛机会什么都愿意做

    3前教练:佩德罗极度好胜,在U17时曾说为了比赛机会什么都愿意做

    评论:0
  • 费利佩谈当选中超月最佳:非常荣幸,这个奖项是整个团队的荣耀

    4费利佩谈当选中超月最佳:非常荣幸,这个奖项是整个团队的荣耀

    评论:0

随便看看

换一换
  • 1of1球星卡!安东尼儿子基扬NCAA首秀球鞋已经被制作成球星卡!

    1of1球星卡!安东尼儿子基扬NCAA首秀球鞋已经被制作成球星卡!

  • 罗马诺:曼联想要引入一名中场球员,他们对加拉格尔感兴趣

    罗马诺:曼联想要引入一名中场球员,他们对加拉格尔感兴趣

  • 德泽尔比:不清楚为啥没给我们点球 马赛今天踢得很好

    德泽尔比:不清楚为啥没给我们点球 马赛今天踢得很好

  • 年轻人有火气!文班被两人按住犯规 卡斯尔上前理论和米奇双双吃T

    年轻人有火气!文班被两人按住犯规 卡斯尔上前理论和米奇双双吃T

  • 斯基拉:基耶利尼当选意大利足协理事会意甲代表

    斯基拉:基耶利尼当选意大利足协理事会意甲代表

  • 恩佐社媒晒图庆祝德比获胜:再一次……伦敦是蓝色的💙🦁

    恩佐社媒晒图庆祝德比获胜:再一次……伦敦是蓝色的💙🦁

Copyright2025传奇哥. 基于传奇哥搭建 .

最新足球篮球资讯报道,只给您最新的信息

沪ICP备2025135209号沪ICP备2025135209号代填写代填写. 安全运行天